- Info
Patente é um título de propriedade temporária sobre uma invenção ou modelo de utilidade, outorgado pelo Estado aos inventores ou autores ou outras pessoas físicas ou jurídicas detentoras de direitos sobre a criação. Com este direito, o inventor ou o detentor da patente tem o direito de impedir terceiros, sem o seu consentimento, de produzir, usar, colocar a venda, vender ou importar produto objeto de sua patente e/ ou processo ou produto obtido diretamente por processo por ele patenteado. Em contrapartida, o inventor se obriga a revelar detalhadamente todo o conteúdo técnico da matéria protegida pela patente.
O titular da Patente tem o direito de impedir terceiros, sem o seu consentimento, de produzir, colocar à venda, usar, importar produto objeto da patente ou processo ou produto obtido diretamente por processo patenteado. Terceiros podem fazer uso da invenção somente com a permissão do titular (licença).
Tipos de Patente:
- Patente de Invenção (PI): Produtos ou processos que atendam aos requisitos de atividade inventiva, novidade e aplicação industrial. Sua validade é de 20 anos a partir da data do depósito.
- Patente de Modelo de Utilidade (MU): Objeto de uso prático, ou parte deste, suscetível de aplicação industrial, que apresente nova forma ou disposição, envolvendo ato inventivo, que resulte em melhoria funcional no seu uso ou em sua fabricação. Sua validade é de 15 anos a partir da data do depósito.
- Certificado de Adição de Invenção (C): Aperfeiçoamento ou desenvolvimento introduzido no objeto da invenção, mesmo que destituído de atividade inventiva, porém ainda dentro do mesmo conceito inventivo. O certificado será acessório à patente e com mesma data final de vigência desta.
Comunique sua Invenção: propopi.nit@ufdpar.edu.br
De acordo com a Lei nº 9.609/1998, a “Lei de Software”, um programa de computador é a expressão de um conjunto organizado de instruções em linguagem natural ou codificada, contida em suporte físico de qualquer natureza, de emprego necessário em máquinas automáticas de tratamento da informação, dispositivos, instrumentos ou equipamentos periféricos, baseados em técnica digital ou análoga, para fazê-los funcionar de modo e para fins determinados.
Legislação: https://www.planalto.gov.br/ccivil_03/leis/l9609.htm
Comunique sua Invenção: propopi.nit@ufdpar.edu.br
Marca é um sinal distintivo cujas funções principais são identificar a origem e distinguir produtos ou serviços de outros idênticos, semelhantes ou afins de origem diversa.
A marca registrada garante ao seu proprietário o direito de uso exclusivo no território nacional em seu ramo de atividade econômica. Ao mesmo tempo, sua percepção pelo consumidor pode resultar em agregação de valor aos produtos ou serviços.
Conforme a legislação brasileira, podem ser registrados como marca todos os sinais distintivos visualmente perceptíveis, desde que não estejam enquadrados nas vedações legais previstas na Lei nº 9.279/1996. Uma vez concedido, o registro confere ao titular a propriedade e o uso exclusivo da marca pelo prazo de dez anos, contados da data da concessão.
Para que a proteção seja mantida, a marca deve permanecer em uso e ter seu registro renovado a cada decênio, mediante requerimento apresentado no último ano de vigência e o pagamento das taxas correspondentes. Quanto à forma de apresentação, as marcas podem ser classificadas como nominativas, figurativas, mistas, tridimensionais ou de posição, conforme suas características gráficas e visuais.
Comunique sua Invenção: propopi.nit@ufdpar.edu.br
Desenho industrial, tal como definido no art. 95 da LPI, é a forma plástica ornamental de um objeto ou o conjunto ornamental de linhas e cores que possa ser aplicado a um produto proporcionando resultado visual novo e original na sua configuração externa e que possa servir de tipo de fabricação industrial.
Os Tipos de desenho industrial são:
Tridimensional
É a forma plástica ornamental de um objeto que possui altura, largura e profundidade. Móveis, calçados, joias, veículos e embalagens, entre outros, são exemplos de produtos cuja configuração é definida pelo desenho industrial tridimensional.
Bidimensional
Consiste no conjunto ornamental de linhas e cores que possui apenas duas dimensões: altura e largura. São exemplos de produtos nos quais o conjunto ornamental de linha e cores pode ser aplicado: estampas, ornamentos, sinais gráficos, padrões de superfície, fontes tipográficas, interfaces gráficas do usuário ou qualquer outro tipo destinado à ornamentação de superfícies.
Comunique sua Invenção: propopi.nit@ufdpar.edu.br
A proteção de novas variedades vegetais constitui uma modalidade específica de direito de propriedade intelectual de natureza sui generis, cujo objetivo é reconhecer e resguardar o esforço científico e técnico desenvolvido por melhoristas na criação de novos materiais vegetais. Esse mecanismo jurídico assegura ao obtentor o direito exclusivo de exploração comercial da cultivar em território nacional, impedindo que terceiros realizem, sem autorização expressa, a produção, multiplicação, reprodução ou comercialização do material protegido. No contexto brasileiro, a concessão desse direito é de competência do Serviço Nacional de Proteção de Cultivares (SNPC), órgão vinculado ao Ministério da Agricultura e do Abastecimento, responsável pela análise e emissão do certificado de proteção. A Proteção de Cultivares configura, portanto, um direito de propriedade intelectual incidente sobre variedades vegetais, cuja obtenção exige o depósito formal de um pedido junto ao SNPC, mediante o correto preenchimento dos formulários estabelecidos pelo órgão. Para operacionalizar esse procedimento, utiliza-se o sistema CultivarWeb, plataforma eletrônica que viabiliza o acesso aos formulários, o protocolo dos pedidos e o acompanhamento de todas as etapas do processo administrativo de proteção.
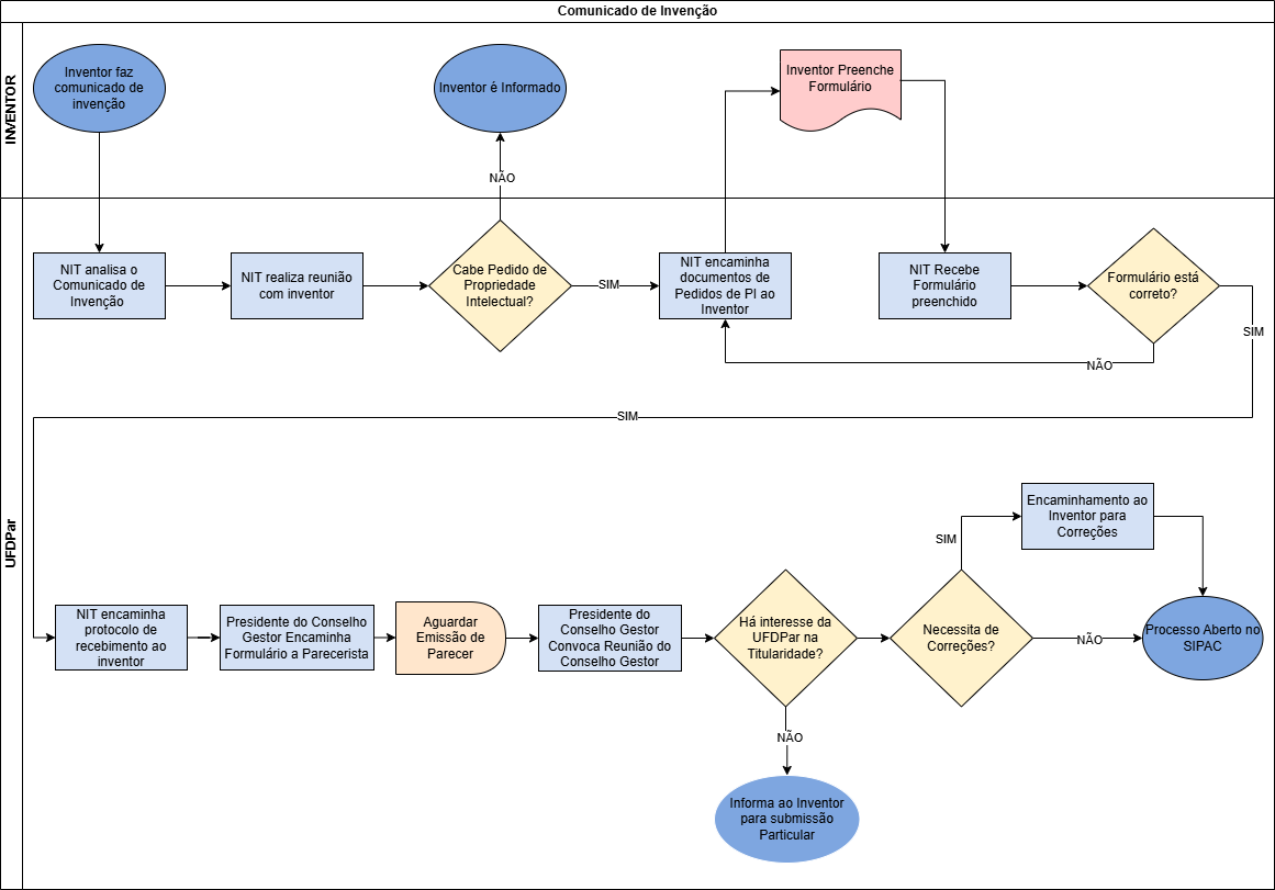
O trabalho de proteção da Propriedade Intelectual se inicia a partir da Comunicação de Invenção realizada pelos pesquisadores, docentes e alunos da UFDPar, que devem comunicar seus resultados de pesquisa com potencial para gerar novos produtos, processos e métodos por meio do Comunicação de Invenção.
Na UFDPar, adota-se a diretriz de compreender de forma aprofundada as características e o potencial da invenção antes mesmo do início formal do processo de proteção. Essa abordagem permite que pesquisadores, docentes, estudantes e técnicos administrativos alinhem e direcionem de maneira mais eficiente seus esforços, garantindo a escolha da estratégia mais adequada para a proteção da propriedade intelectual. Com esse objetivo, recomenda-se o agendamento de uma reunião prévia com a equipe responsável, a fim de realizar uma análise inicial e orientar corretamente os próximos passos.
Após a reunião inicial, o processo segue o seguinte fluxo:

Comunique sua Invenção: propopi.nit@ufdpar.edu.br